УДИРДАХ ЗӨВЛӨЛИЙН БҮРЭЛДЭХҮҮН
“Эрдэнэт үйлдвэр” ТӨҮГ-ын Ерөнхий захирлын 2024 оны 05 дугаар сарын 10-ны өдрийн А/230 дугаар тушаалаар БШУС-ын сайдын томилсон Удирдах зөвлөлийн төрийн төлөөллийн бүрэлдэхүүн дээр нэмж үүсгэн байгуулагч, сургуулийн багш, суралцагч, төгсөгчийн төлөөллийг шинэчлэн баталсан. Үүнд:
УДИРДАХ ЗӨВЛӨЛИЙН БҮРЭЛДЭХҮҮН
Дарга:
- Т.Батмөнх, “Эрдэнэт үйлдвэр” ТӨҮГ-ын Ерөнхий инженер;
Дэд дарга:
- Т.Намнан, Шинжлэх ухаан, Технологийн их сургуулийн ректор;
Нарийн бичгийн дарга:
- Д.Болор-Эрдэнэ, “Эрдэнэт цогцолбор” дээд сургуулийн Сургалтын албаны дарга;
Гишүүд:
- Х.Тамир, Боловсрол, шинжлэх ухааны яамны Дээд боловсролын бодлогын удирдлага, зохицуулалтын газрын дарга
- Д.Баттогтох, Боловсрол, шинжлэх ухааны яамны Шинжлэх ухаан, технологийн бодлого, инновацын хөгжүүлэлт, хэрэгжилтийг зохицуулах газрын дарга
- М.Мэндбаяр, Уул уурхай, хүнд үйлдвэрийн яамны Уул уурхайн бодлогын газрын дарга
- П.Энхбат, “Эрдэнэт үйлдвэр” ТӨҮГ-ын Стратеги, хөгжлийн бодлогын газрын дарга
- Ш.Бат-Эрдэнэ, Их, сургуулиудын хөрөнгийн менежментийн төв, ТӨҮГ-ын захирлын үүрэг гүйцэтгэгч
- Л.Баяр-Эрдэнэ, Шинжлэх ухаан, Технологийн их сургуулийн санхүү, төлөвлөлт эрхэлсэн проректор
- Х.Болдбаатар, “Эрдэнэт үйлдвэр” ТӨҮГ-ын Хуулийн хэлтсийн дарга,
- Б.Энхжин, “Эрдэнэт үйлдвэр” ТӨҮГ-ын дотоод хяналт, мониторингийн хэлтсийн дарга
- Г.Сайн-Итгэл, “Эрдэнэт цогцолбор” дээд сургуулийн төгсөгчдийн холбооны ерөнхийлөгч
- Б.Оюун, “Эрдэнэт цогцолбор” дээд сургуулийн багш нарын төлөөлөл (СШУТ-ийн ахлах багш)
- Д.Цэгмид, “Эрдэнэт цогцолбор” дээд сургуулийн багш нарын төлөөлөл (СШУТ-ийн багш)
- Б.Батгэрэл, “Эрдэнэт цогцолбор” дээд сургуулийн багш нарын төлөөлөл (СМТ-ийн ахлах багш)
- Л.Ёндонпэрэнлэй, “Эрдэнэт цогцолбор” дээд сургуулийн оюутны төлөөлөл (Оюутны зөвлөлийн дарга)
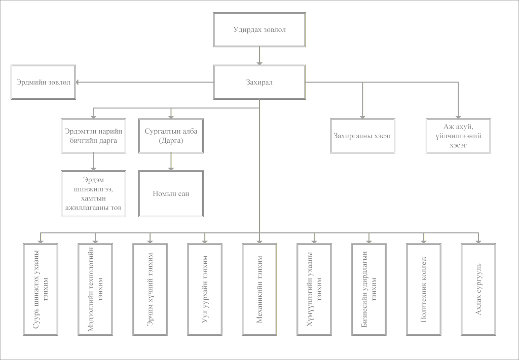
Удирдлага
Ш.Отгонбилэгийн нэрэмжит “Эрдэнэт цогцолбор” дээд сургууль нь сургалт заах арга зүйн асуудлаар ШУТИС-д, Удирдлага, санхүүгийн хувьд “Эрдэнэт үйлдвэр” ТӨҮГ-д харьяалагддаг бөгөөд удирдах дээд байгууллага нь “Эрдэнэт үйлдвэр” ТӨҮГ, ШУТИС болон багш, оюутны төлөөлөл бүхий Удирдах зөвлөл байна.

Д.Заяабаатар
"Эрдэнэт цогцолбор" дээд сургуулийн захирал, Доктор (Ph.D)

Б.Пүрэвдорж
Эрдэмтэн нарийн бичгийн дарга
Доктор (Ph.D)

Д.Болор-Эрдэнэ
Сургуулийн сургалтын албаны дарга
Доктор (Ph.D)